Instance Verification Kit (IVK)
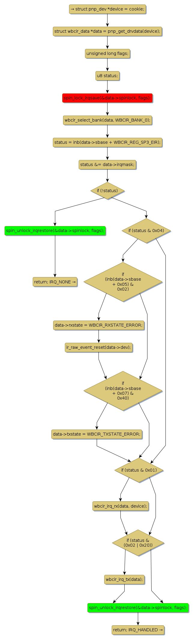
spin lock @ [15113+42+/linux-3.19-rc1/drivers/media/rc/winbond-cir.c]
Instance Signature: spinlock
|
The Matching Pair Graph:
|
|
Function Name
|
Control Flow Graph (CFG)
|
Events Flow Graph (EFG)
|
Source Correspondence
|
|
wbcir_irq_handler
|
|
|
[14946+17+/linux-3.19-rc1/drivers/media/rc/winbond-cir.c]
|